Сторінка 1 з 1
Защита входов
Додано: 04 грудня 2017, 09:08
Birman
Реализована ли защита от высоковольтного напряжения по выходам и входам
(пробой тока через кабели извещателей, саботаж кабелей выхода/входа (эл.шокер, эл.искра от пьезоэлемента, и т.д, и т.п.)?
Если нет, то какие мысли по этому поводу, возможные решения?
Re: Защита входов
Додано: 04 грудня 2017, 12:15
boby
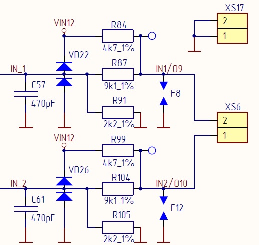
в око-про есть только защитные диоды по входам, но нет "разрядников" (
на смену око-про скоро выйдет про-х там есть и диоды и разрядники
мое личное мнение, что эта разного рода допзащита лишней не будет, но систему надо проэктировать так, чтобы исключить возможность злоумышленику "незаметно" обойти датчик и сделать саботаж по его шлейфу. Предполагается, что нормально спроектировання система сделает обнаружение и оповещение раньше, чем будет саботаж.

- input.jpg (58.18 Кіб) Переглянуто 14365 разів

- rozriad.jpg (126.84 Кіб) Переглянуто 14365 разів
Re: Защита входов
Додано: 04 грудня 2017, 18:44
Birman
К сожалению, не всегда есть возможность нормально защитить устройства и/или кабель, а случай с повреждением платы по кабелю мне известен.
Интересно, модель PRO-Х сильно будет дороже PRO?
Есть ли подробности по этой модели?
Есть ли смысл ждать её, и ориентировочно сколько времени?
Спасибо!
Re: Защита входов
Додано: 04 грудня 2017, 18:55
m_p_p
Re: Защита входов
Додано: 04 грудня 2017, 19:12
Birman
Как раз читаю, спасибо

Re: Защита входов
Додано: 04 грудня 2017, 22:14
boby
Birman писав:К сожалению, не всегда есть возможность нормально защитить устройства и/или кабель, а случай с повреждением платы по кабелю мне известен.
Интересно, модель PRO-Х сильно будет дороже PRO?
Есть ли подробности по этой модели?
Есть ли смысл ждать её, и ориентировочно сколько времени?
Спасибо!
по сути могу сказать следующее: при более грамотном построении системы даже на более бюджетном контроллере, например око-с2, можно достичь более эффективного решения, нежели на контроллерах око-про (про-х), допуская мелкие недочеты в проектировании системы.
ПС.
стоимость контролера и его производитель тут кардинальной и существенной роли не играет )